集團動態(tài)
Company Dynamics
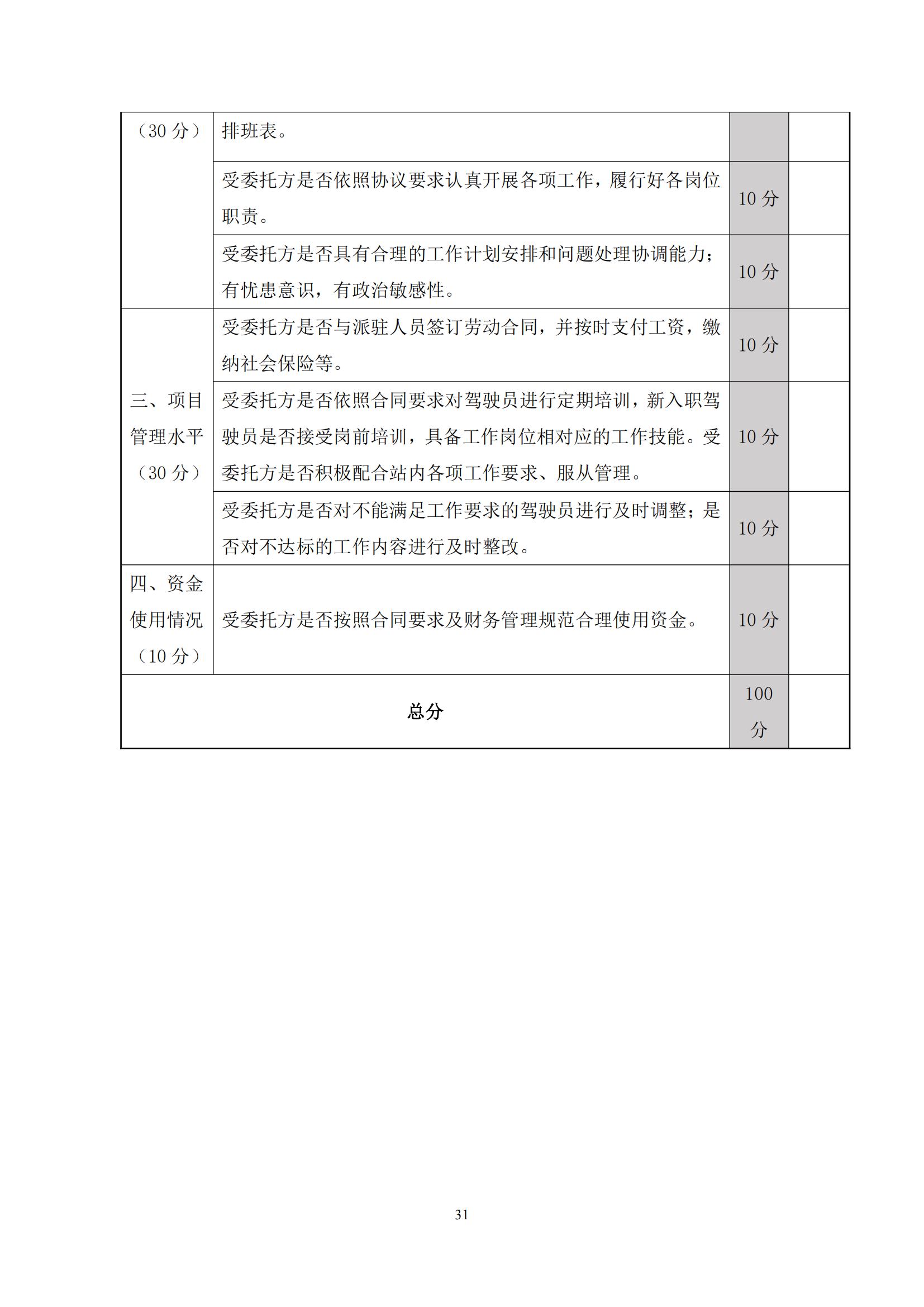
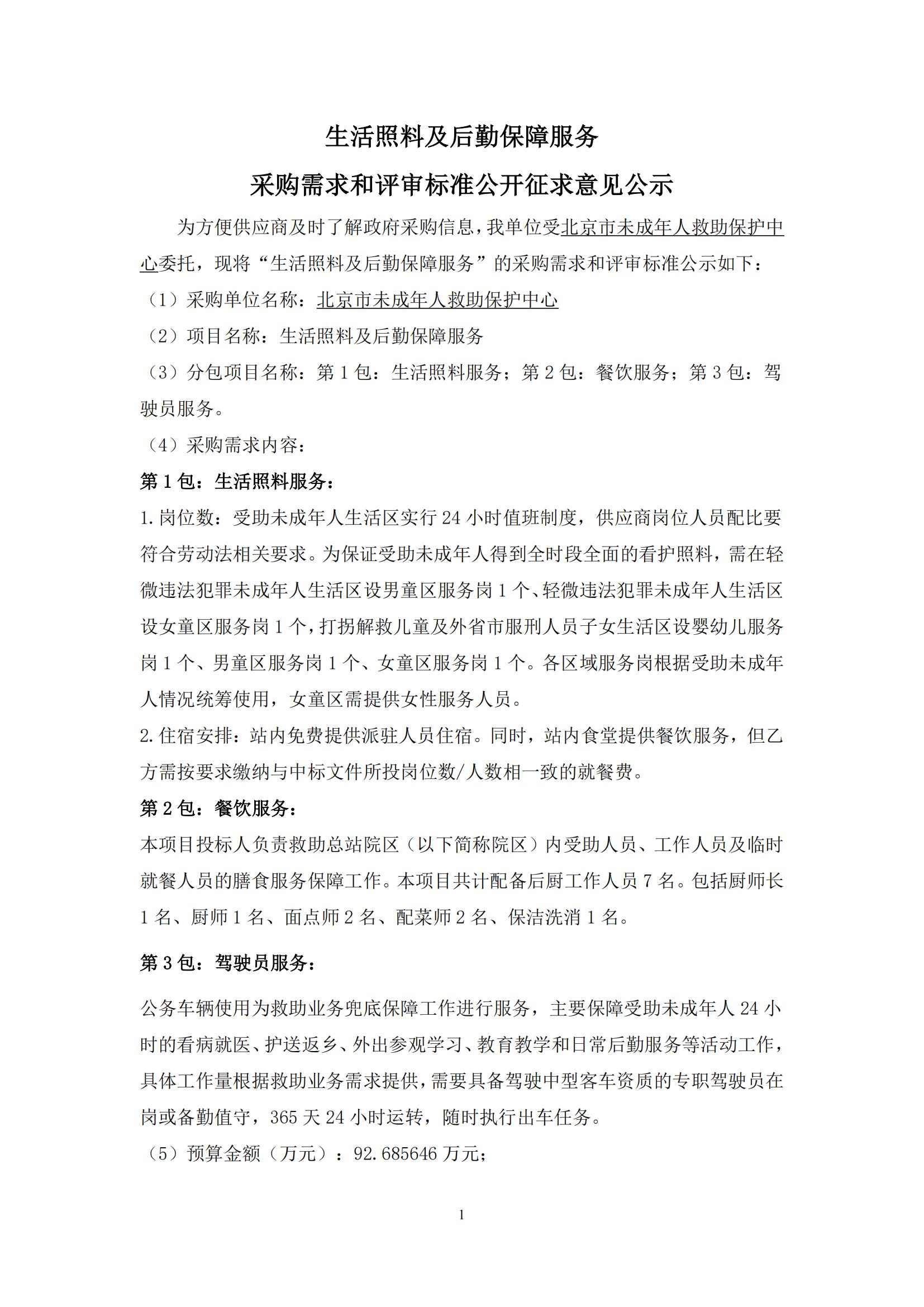
采購需求和評審標準公示版——北京市未成年人救助保護中心生活照料及后勤保障服務
訪問量:
聯(lián)系信息
地址:
北京市海淀區(qū)首體南路22號國興大廈11層
公司電話:
郵箱:
郵編:
100044



地址:
北京市海淀區(qū)首體南路22號國興大廈11層
公司電話:
郵箱:
郵編:
100044